Modeling Meat Grinder in Maya
Introduction
In this tutorial I will explane you how to make meat grinder.
Step 1
First make the Polygon Cylinder.

Step 2
Reduce Subdivision Axes from 20 to 10.

Step 3
Rotate and Scale.

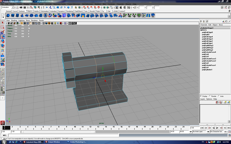
Step 4
By holding shift on keyboard use “Cut Faces Toll” like on picture.

Step 5
Buttom face extrude.

Step 6
Repeat Step 4.

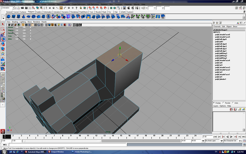
Step 7
Select side faces and extrude them like on picture.

Step 8
Select faces.

Step 9
Extrude selected faces.

Step 10
Whith “Split polygon toll” add edges like on picture.

Step 11
Extrude faces.

Step 12
Extrude same faces up.

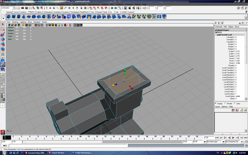
Step 13
Marked vertex align to look like on picture.

Step 14
Select faces.

Step 15
Extrude like on picture.

Step 16
Extrude up.

Step 17
With extrude tool scale faces.

Step 18
Extrude down and press delete.

Step 19
Place new edges like on picture.

Step 20
Repeat previous step.

Step 21
Delete selected edges.

Step 22
Select face , extrude and scale.

Step 23
Extrude face and press delete.

Step 24
Add adges.

Step 25
Add edge again.

Step 26
Select face.

Step 27
Extrude face that was selected in previous step to look like on picture bellow.

Step 28
Extrude again.

Step 29
And extrude again.

Step 25
Add edge again.

Step 26
Select face.

Step 27
Extrude face that was selected in previous step to look like on picture bellow.

Step 28
Extrude again.

Step 29
And extrude again.

Step 30
Add edges and select faces like on picture.

Step 31
Extrude.

Step 32
Add 3 new edges.

Step 33
Move egdes to look like on picture.

Step 34
Make new cilinder and place it like on picture.

Step 35
Add edges to look like this.

Step 36
Scale edges to look like on picture.

Step 37
Add new edges .

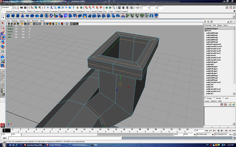
Step 38
Marked face should be without egdes, like on picture.

Step 39
Select face, scale and extrude.

Step 40
Add new edges.

Step 41
Move them to get curve like this.

Step 42
Create new plane.

Step 43
Select faces like on picture.

Step 44
Extrude.

Step 45
Extrude again.

Step 46
Delete selected faces and place that plane like this.

Step 47
Select all objects and smooth by pressing num 3.

Final result
Modify > Convert > Smooth Mash Preview to Polygons .


About the Author
I start with modeling in maya 6 months ago. This is may first tutorial and i hope you like this tutorial.If you have any suggestions please contact me on email: include91@live.com


